Задать свой вопрос   *более 50 000 пользователей получили ответ на «Решим всё»

Задача 41537 Срочно пожалуйста!!!!!!Дана пирамида...

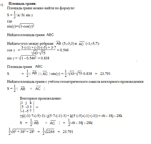
Условие

Срочно пожалуйста!!!!!!Дана пирамида ABCD найти.а) длину ребра AB. б)угол между ребрами AB и AD. в) уравнение плоскости ABC. г) площадь грани ABC.д) угол между ребром BD и гранью ABC. е) обьем пирамиды и высоту опущеную к вершине D.ж) уравнение ребра AB.з) уравнение опущенной из вершины D.и) точку пересечения высоты и грани ABC. к) угол между гранями ABC и ABD. A(–2,0,4) B(3,–3,7) C(–3,–5,11) D(–2,–7,15)

предмет не задан 1207

Решение

Вопросы к решению (1)

Написать комментарий

Меню

Присоединяйся в ВК