Задать свой вопрос   *более 50 000 пользователей получили ответ на «Решим всё»

Задача 41525 ПОМОГИТЕ ПОЖАЛУЙСТА , СРОЧНО Решите...

Условие

ПОМОГИТЕ ПОЖАЛУЙСТА , СРОЧНО
Решите уравнение
1)sinx+sin5x-2cos2x=0;
2)cos5x+cosx+2cos3x=0;
3)cos(70°+x)cos(x-20°)=1/2;
Решите однородное тригонометрическое уравнение
4)4cos^2x+sinxcosx+3sin^2x-3=0;
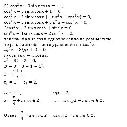
5)cos^2x-3sinxcosx=-1.

математика 10-11 класс 7992

Решение

Написать комментарий

Меню

Присоединяйся в ВК