Задать свой вопрос   *более 50 000 пользователей получили ответ на «Решим всё»

Задача 41477 Задана арифметическая прогрессия....

Условие

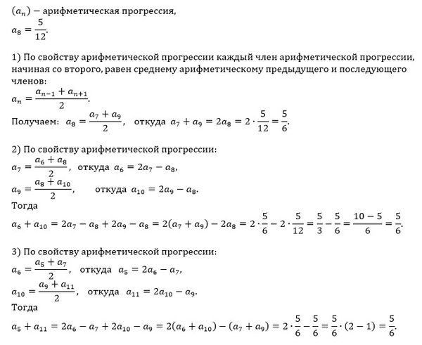
Задана арифметическая прогрессия. Известно что a8=5\12. Найдите значение суммы:
1) a7+a9
2) a6+a10
3) a5+a11
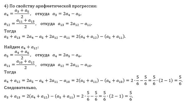
4) a3+a13

математика 8-9 класс 3243

Решение

Написать комментарий

Меню

Присоединяйся в ВК