Задать свой вопрос
*более 50 000 пользователей получили ответ на «Решим всё»
Задача 41447
Найти точку, симметричную точке...
Условие
nexsus
2019-11-12 00:11:30
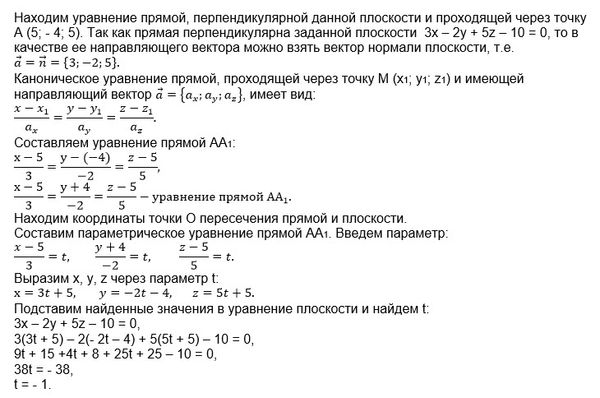
Найти точку, симметричную точке А(5;-4;5) относительно плоскости 3x-2y+5z-10=0
предмет не задан
1149
Решение
u821511235
2019-11-12 06:58:08
★
Написать комментарий
Меню
Решим всё
Найти задачу
Категории
Статьи
Тесты
Архив задач
Присоединяйся в ВК