Задать свой вопрос   *более 50 000 пользователей получили ответ на «Решим всё»

Задача 41439 Даны вершины треугольника ABC. Найти: а)...

Условие

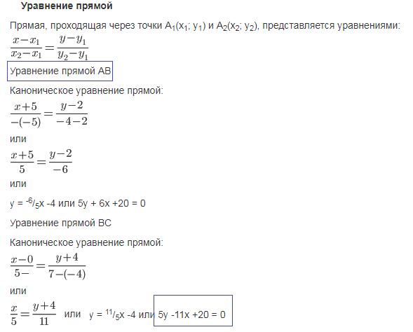
Даны вершины треугольника ABC. Найти: а) уравнение стороны AB; б) уравнение высоты CH; в) уравнение медианы AM; г) точку персечения медианы AM и высоты CH; д) уравнение прямой, проходящей через вершину C параллельно стороне AB; е) расстояние от точки C до прямой AB
A(-5,2) B(0,-4) C(5,7)

математика ВУЗ 1924

Решение

Написать комментарий

Меню

Присоединяйся в ВК