Задать свой вопрос   *более 50 000 пользователей получили ответ на «Решим всё»

Задача 41384 ...

Условие

Составить уравнение эллипса, фокусы которого лежат на оси абсцисс, симметрично относительно начала координат, зная, что расстояние между его директрисами равно 32 и ε = 1/2

математика ВУЗ 7782

Решение

Расстояние между директрисами:
d=2*(a/ ε )
32=(2*a)/(1/2)
32=4a
[b]a=8[/b]

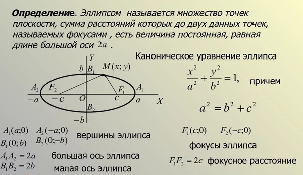
ε=c/a ( cм. приложение 2)
c=a*ε
c=4

Так как
a^2=b^2+c^2 ( см.приложение 3) ⇒
b^2=a^2-c^2=8^2-4^2=64-16=48

О т в е т. [b](x^2/64)+(y^2/48)=1[/b]

Написать комментарий

Меню

Присоединяйся в ВК