Задать свой вопрос   *более 50 000 пользователей получили ответ на «Решим всё»

Задача 41337 Составить уравнение плоскости, делящей...

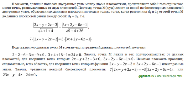
Условие

Составить уравнение плоскости, делящей пополам тот двугранный угол между двумя плоскостями P1 и P2:
P1 : 2x − y + 2z − 3 = 0, P2 : 3x + 2y − 6z − 1 = 0,
в котором лежит точка M(1,2,−3).

предмет не задан 10332

Решение

vector{n_(1)}=(2;-1;2)
vector{n_(2)}=(3;2;-6)

Написать комментарий

Меню

Присоединяйся в ВК