Задать свой вопрос
*более 50 000 пользователей получили ответ на «Решим всё»
Задача 41315
...
Условие
vk348188972
2019-11-07 20:25:21
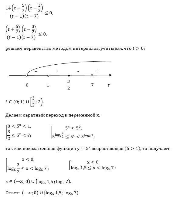
(25^х-5^(х+2)+26)/(5^х-1) + (25^х+7*5^х+1)/(5^х-7) ≤ 2*5^х-24
очень подробно пожалуйста
математика 10-11 класс
22680
Все решения
u821511235
2019-11-07 21:37:39
Написать комментарий
Меню
Решим всё
Найти задачу
Категории
Статьи
Тесты
Архив задач
Присоединяйся в ВК