Задать свой вопрос
*более 50 000 пользователей получили ответ на «Решим всё»
Задача 41293
...
Условие
vk252862320
2019-11-07 11:35:05
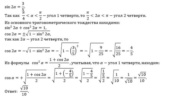
Найдите cosα, если sin2α = 5/4 и -π/4 < α < π/2
математика
602
Все решения
u821511235
2019-11-07 14:33:12
Написать комментарий
Меню
Решим всё
Найти задачу
Категории
Статьи
Тесты
Архив задач
Присоединяйся в ВК