Задать свой вопрос
*более 50 000 пользователей получили ответ на «Решим всё»
Задача 41161
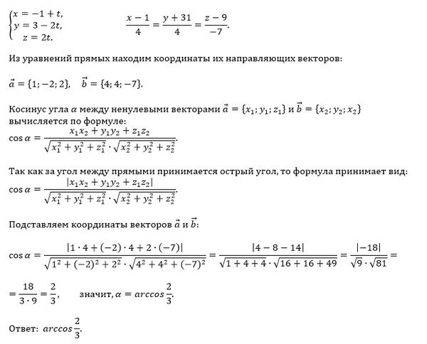
4. Найти угол между прямыми { x = -1 +...
Условие
vk295929291
2019-11-01 00:29:46
4. Найти угол между прямыми
{ x = -1 + t
{ y = 3 - 2t
{ z = 2t
и
(x-1)/4 = (y+31)/4 = (z-9)/-7.
математика 10-11 класс
629
Решение
u821511235
2019-11-01 07:30:45
★
Написать комментарий
Меню
Решим всё
Найти задачу
Категории
Статьи
Тесты
Архив задач
Присоединяйся в ВК