Задать свой вопрос
*более 50 000 пользователей получили ответ на «Решим всё»
Задача 41127
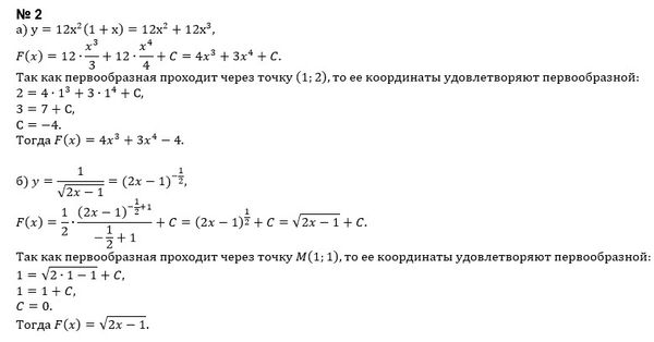
помогите решить номер 2 ...
Условие
vk280770680
2019-10-31 06:47:01
помогите решить номер 2
математика 10-11 класс
499
Решение
u821511235
2019-10-31 07:56:13
★
Написать комментарий
Меню
Решим всё
Найти задачу
Категории
Статьи
Тесты
Архив задач
Присоединяйся в ВК