Задать свой вопрос
*более 50 000 пользователей получили ответ на «Решим всё»
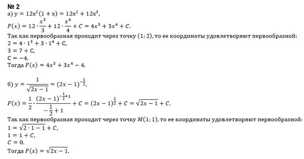
Задача 41124
Помогите решить пожалуйста номер 2 ...
Условие
vk492803606
2019-10-31 05:01:23
Помогите решить пожалуйста номер 2
математика 10-11 класс
569
Решение
u821511235
2019-10-31 07:57:36
★
Написать комментарий
Меню
Решим всё
Найти задачу
Категории
Статьи
Тесты
Архив задач
Присоединяйся в ВК