Задать свой вопрос
*более 50 000 пользователей получили ответ на «Решим всё»
Задача 41117
...
Условие
vk267309506
2019-10-30 20:26:41
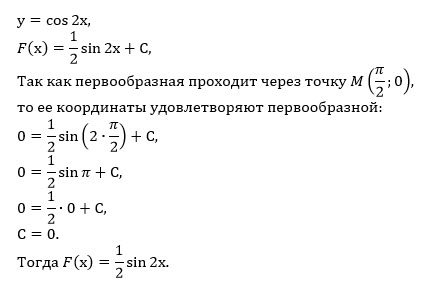
2. Найти первообразную, проходящую через точку M(π/2; 0) для функции
y = cos 2x;
математика ВУЗ
721
Все решения
u821511235
2019-10-31 08:23:07
Написать комментарий
Меню
Решим всё
Найти задачу
Категории
Статьи
Тесты
Архив задач
Присоединяйся в ВК