Задать свой вопрос   *более 50 000 пользователей получили ответ на «Решим всё»

Задача 41091 ...

Условие

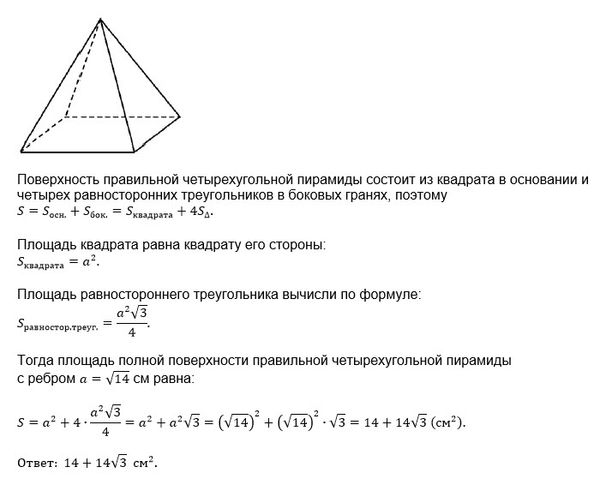
Найти площадь поверхности правильной четырехугольной пирамиды у которой каждое ребро равно √14 см.

математика 1361

Решение

Все решения

Площадь треугольной грани:
Корень из 14 в квадрате и поделить на 2 =7
Площадь основания = корень из 14 в квадрате
В сумме имеем 4 треугольных грани и основание 7*4+14=42

Написать комментарий

Меню

Присоединяйся в ВК