Задать свой вопрос   *более 50 000 пользователей получили ответ на «Решим всё»

Задача 41065 Помогите решить: Даны точки А(-2;3;5);...

Условие

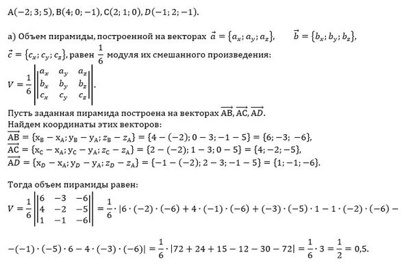
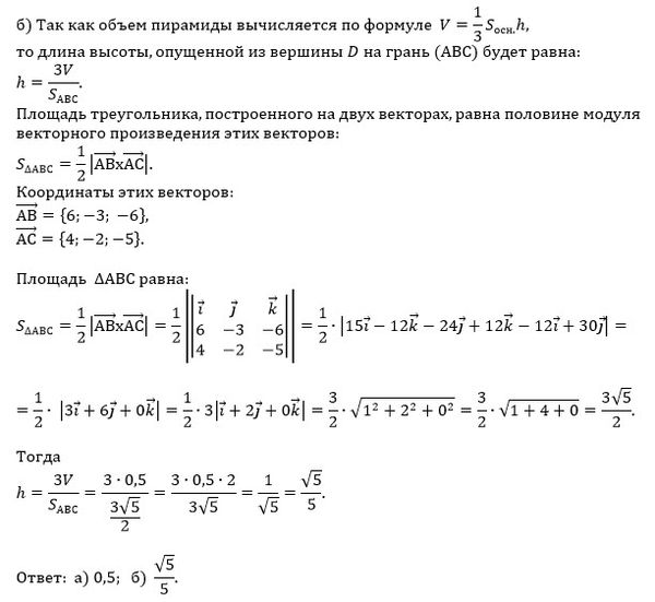
Помогите решить: Даны точки А(-2;3;5); В(4;0;-1); С(2;1;0)); D(-1;2;-1). Найти а) объем пирамиды ABCD. б) Высоту пирамиды проведенную из точки D.

математика 10-11 класс 1892

Решение

Написать комментарий

Меню

Присоединяйся в ВК