Задать свой вопрос   *более 50 000 пользователей получили ответ на «Решим всё»

Задача 41063 не выполняя построения, определите,...

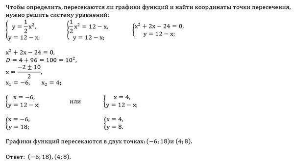
Условие

не выполняя построения, определите, пересекаются параболы у=1/2х2 и прямая у=12–х Если точки пересечения существуют то найдите их координаты

предмет не задан 4417

Все решения

Написать комментарий

Меню

Присоединяйся в ВК