Задать свой вопрос
*более 50 000 пользователей получили ответ на «Решим всё»
Задача 41056
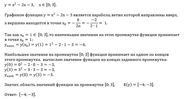
найдите область значений функции ...
Условие
vk488124472
2019-10-28 20:10:47
найдите область значений функции у=х^2-2х-3 где х принадлежит [0;3]
предмет не задан
10580
Решение
u821511235
2019-10-28 21:24:24
★
Написать комментарий
Меню
Решим всё
Найти задачу
Категории
Статьи
Тесты
Архив задач
Присоединяйся в ВК