Задать свой вопрос   *более 50 000 пользователей получили ответ на «Решим всё»

Задача 41 На краю горизонтальной платформы,...

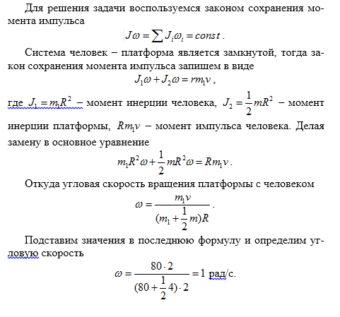
Условие

На краю горизонтальной платформы, имеющей форму диска ради-усом R = 2 м и массой m = 4 кг, стоит человек, масса которого m1 = 80 кг. Платформа может свободно вращаться вокруг вертикальной оси, проходящей через ее центр. С какой угловой скоростью будет вращаться платформа, если человек будет идти по ее краю со ско-ростью v = 2 м/с относительно платформы?

физика 10-11 класс 19184

Решение



Ответ: 1 рад/c

Написать комментарий

Меню

Присоединяйся в ВК