Задать свой вопрос   *более 50 000 пользователей получили ответ на «Решим всё»

Задача 4099 Дано трёхзначное натуральное число...

Условие

Дано трёхзначное натуральное число (число не может начинаться с нуля).
в) Какое наименьшее натуральное значение может иметь частное данного числа и суммы его цифр?

математика 10-11 класс 2222

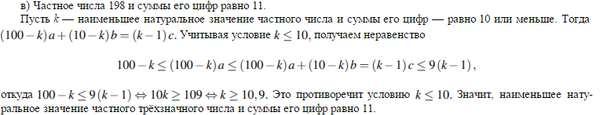
Решение

Написать комментарий

Меню

Присоединяйся в ВК