Задать свой вопрос
*более 50 000 пользователей получили ответ на «Решим всё»
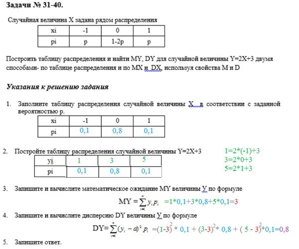
Задача 40981
Помогите решить задание 40...
Условие
vk312466485
2019-10-25 12:03:49
Помогите решить задание 40
математика ВУЗ
475
Решение
sova
2019-10-25 16:45:03
★
Написать комментарий
Меню
Решим всё
Найти задачу
Категории
Статьи
Тесты
Архив задач
Присоединяйся в ВК