Задать свой вопрос   *более 50 000 пользователей получили ответ на «Решим всё»

Задача 40959 Найти наименьшее и наибольшее значение...

Условие

Найти наименьшее и наибольшее значение функции на промежутке:
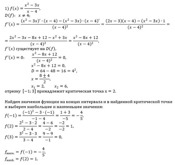
1)f(x)=x^2-3x/x-4[-1;3]
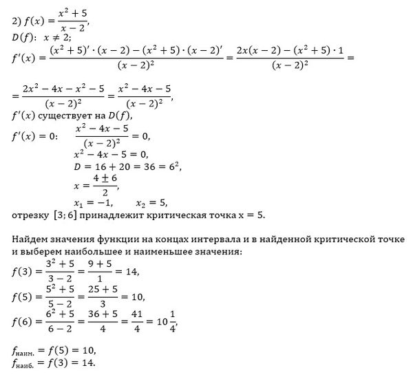
2)f(x)=x^2+5/x-2[3;6]
решите хотя бы одну,а если вам легко пожалуйста и вторую!спасибо!

математика 10-11 класс 1975

Все решения

Написать комментарий

Меню

Присоединяйся в ВК