Задать свой вопрос
*более 50 000 пользователей получили ответ на «Решим всё»
Задача 40901
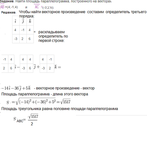
Даны вершины треугольника...
Условие
vk560355164
2019-10-23 17:05:13
Даны вершины треугольника ABC:
A(1,-1,-3),B(5,-2,1) и C(-2,1,3).
Найти площадь треугольников ABC
математика
1013
Все решения
sova
2019-10-24 10:19:24
Написать комментарий
Меню
Решим всё
Найти задачу
Категории
Статьи
Тесты
Архив задач
Присоединяйся в ВК