Задать свой вопрос   *более 50 000 пользователей получили ответ на «Решим всё»

Задача 40832 Дана пирамида с вершинами в точках...

Условие

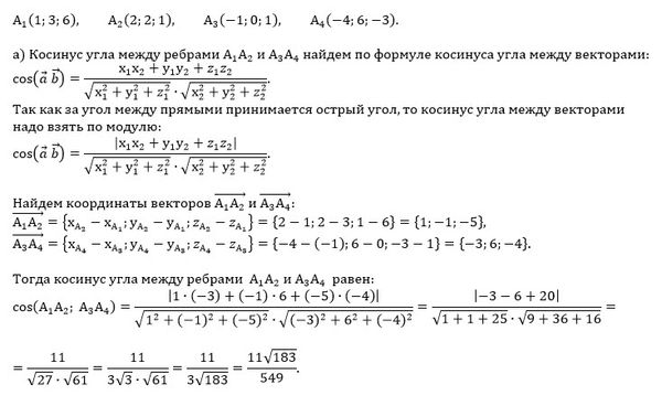
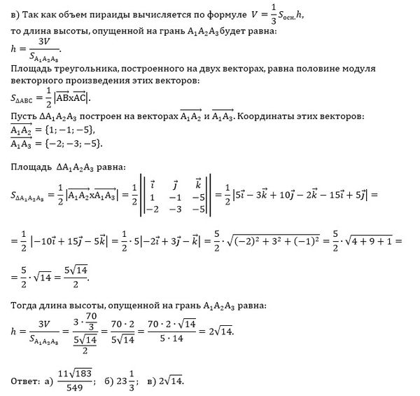
Дана пирамида с вершинами в точках А1(1;3;6), А2(2;2;1) А3(-1;0;1) А4(-4;6;–3).
Найти:
1)Косинус угла между ребрами А1А2 и А1А4
2) Объем пирамиды
3)Длину высоты, опущенной на грань А1А2А3

математика ВУЗ 7611

Все решения

Написать комментарий

Меню

Присоединяйся в ВК