Задать свой вопрос
*более 50 000 пользователей получили ответ на «Решим всё»
Задача 40830
7 задание. 1 курс СПО...
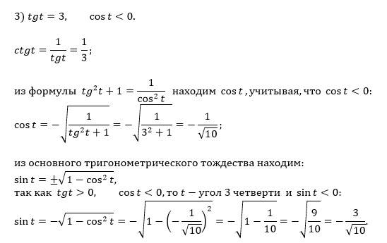
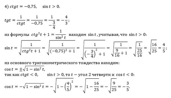
Условие
angryfox
2019-10-21 22:02:45
7 задание. 1 курс СПО
математика
557
Решение
u821511235
2019-10-22 07:48:52
★
Написать комментарий
Меню
Решим всё
Найти задачу
Категории
Статьи
Тесты
Архив задач
Присоединяйся в ВК