Задать свой вопрос   *более 50 000 пользователей получили ответ на «Решим всё»

Задача 40782 Барабан стиральной машины при отжиме...

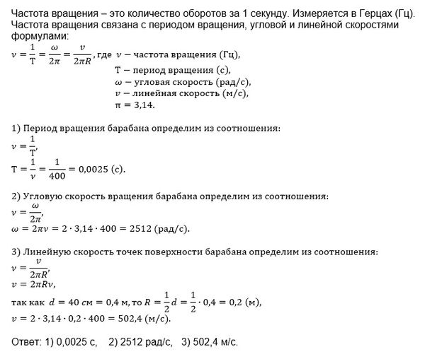
Условие

Барабан стиральной машины при отжиме белья вращается равноиерно с частотой 400Гц.Диаметр барабана d=40см.
1)определите период вращения барабана
2)определите угловую скорость вращения барабана
3)определите линейную скорость точек поверхности барабана

физика 15130

Решение

Написать комментарий

Меню

Присоединяйся в ВК