Задать свой вопрос   *более 50 000 пользователей получили ответ на «Решим всё»

Задача 40701 Вычислить интеграл, переходя к полярным...

Условие

Вычислить интеграл, переходя к полярным координатам.

математика ВУЗ 783

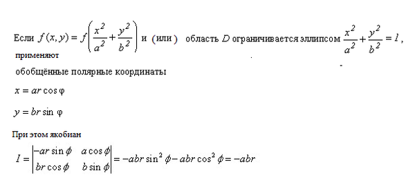
Решение

[m]\int\int_{D} \sqrt{1-\frac{x^{2}}{a^{2}}-\frac{y^{2}}{b^{2}}}dxdy=\int\int_{x^2+y^2\leq 1} \sqrt{1-r^2}\cdot |-abr|drd\varphi[/m]=

[m]=ab\int^{1}_{0}\int^{2\pi}_{0} \sqrt{1-r^2} rdrd\varphi=ab \int^{2\pi}_{0}d\varphi (-\frac{1}{2}\int^{1}_{0}\sqrt{1-r^2} (-2rdr))=[/m]
=[m]2\pi ab\cdot (-\frac{1}{2})\int^{1}_{0}\sqrt{1-r^2}d(1-r^2)=-\pi ab\cdot\frac{{} (1-r^{2})^{\frac{3}{2}}}{\frac{3}{2}}|^{1}_{0}=\frac{2}{3}\pi ab[/m]



Написать комментарий

Меню

Присоединяйся в ВК