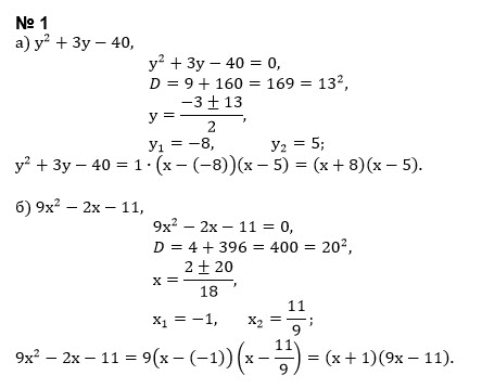
а)у^2 + 3y - 40: б) 9х^2-2х-11.
2 Постройте график функции у= (х+3)^2 - 4 Найдите с помощью графика.
а) D(y). Е(у). нули функции;
б) промежутки знакопосто»+отва;
в) промежуток, в котором функция возрастает. ~
3. Найдите наименьшее значение квадратного трехчлена ЗГ-Юх+20
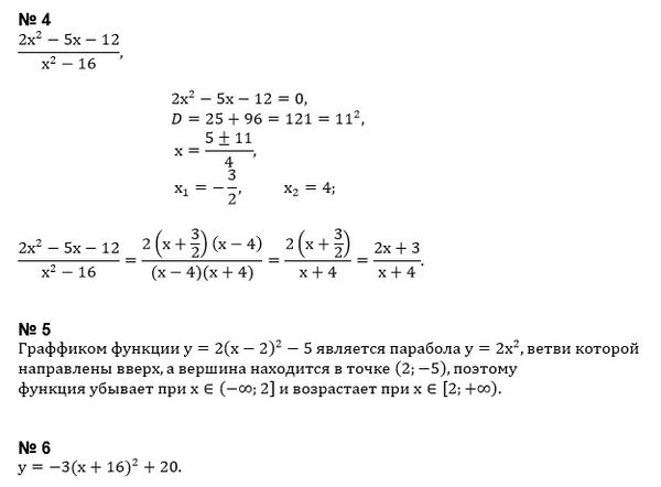
2х3 -5д -12
4 Сократите дроОь. х'-16
5. Найдите промежутки монотонности функции у = 2{x-2f -5.
6 Задай формулой функцию, график которой получается из графика функции у=-3x^2 nyicM одета вдоль оси х влево на 16 единиц и вверх на 20 единиц

