Задать свой вопрос   *более 50 000 пользователей получили ответ на «Решим всё»

Задача 40635 Дана пирамида с вершинами...

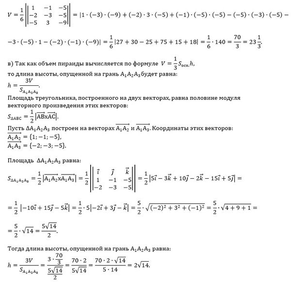
Условие


Дана пирамида с вершинами
А1(1;3;6)
А2(2;2;1)
А3(-1;0;1)
А4(-4;6;-3)
Найти:
а)cos угла между ребрами A1A2A3A4
б)Vпирамиды
в) длину высоты опущенную на грань А1А2А3

математика ВУЗ 6908

Решение

Написать комментарий

Меню

Присоединяйся в ВК