Задать свой вопрос   *более 50 000 пользователей получили ответ на «Решим всё»

Задача 40631 ...

Условие

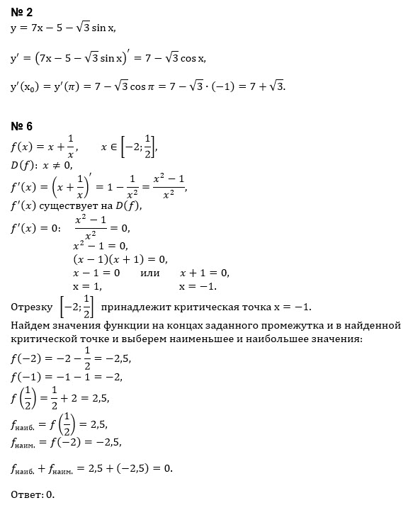
2. Найдите значение производной функции у = 7x-5-sqrt(3)sinx в точке x0 = Pi

6. Найдите сумму наибольшего и наименьшего значений функции на заданном отрезке f(x)=x+1/x, x ∈ [-2; 1/2]

математика ВУЗ 2745

Все решения

Насчет 6 не уверена, не нравится данная функция

Написать комментарий

Меню

Присоединяйся в ВК