Задать свой вопрос
*более 50 000 пользователей получили ответ на «Решим всё»
Задача 40536
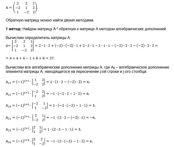
Здравствуйте , нужно найти обратную...
Условие
vk204612882
2019-10-14 21:22:28
Здравствуйте , нужно найти обратную матрицу .
С подробным решением .
математика
1093
Решение
u821511235
2019-10-14 23:30:55
★
Написать комментарий
Меню
Решим всё
Найти задачу
Категории
Статьи
Тесты
Архив задач
Присоединяйся в ВК