Задать свой вопрос
*более 50 000 пользователей получили ответ на «Решим всё»
Задача 40453
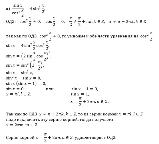
а) [block](sinx)/(cos^2(x/2)) =...
Условие
vk398721392
2019-10-11 21:36:59
а) [block](sinx)/(cos^2(x/2)) = 4sin^2(x/2)[/block]
б) [-5Pi; -3Pi]
математика 10-11 класс
608
Решение
u821511235
2019-10-12 08:04:34
★
Написать комментарий
Категория
ЕГЭ по Математике (проф.)
задание 13 (уравнение, отбор корней)
Меню
Решим всё
Найти задачу
Категории
Статьи
Тесты
Архив задач
Присоединяйся в ВК