Задать свой вопрос
*более 50 000 пользователей получили ответ на «Решим всё»
Задача 40401
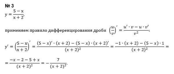
Найдите производную функции [m] y =...
Условие
vk280770680
2019-10-10 06:48:58
Найдите производную функции [m] y = \frac{5 - x}{x + 2} [/m]
математика 10-11 класс
509
Решение
u821511235
2019-10-10 07:19:24
★
Написать комментарий
Меню
Решим всё
Найти задачу
Категории
Статьи
Тесты
Архив задач
Присоединяйся в ВК