Задать свой вопрос   *более 50 000 пользователей получили ответ на «Решим всё»

Задача 404 Най­ди­те точку ми­ни­му­ма функ­ции...

Условие

Най­ди­те точку ми­ни­му­ма функ­ции y=x^3-48x+17

математика 10-11 класс 75107

Решение


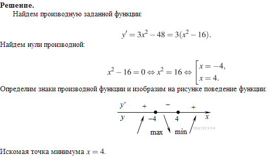
1) Находим производную
2) Нули произвожно
3) Находим минимум по рисунку (определив знаки)


Ответ: 4

Вопросы к решению (1)

Написать комментарий

Меню

Присоединяйся в ВК