Задать свой вопрос   *более 50 000 пользователей получили ответ на «Решим всё»

Задача 40392 2) В кубе ABCDA1B1C1D1 найдите угол...

Условие

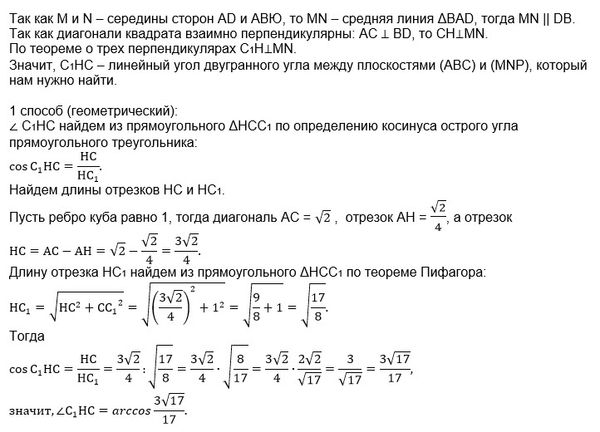
2) В кубе ABCDA1B1C1D1 найдите угол между плоскостью (ABC) и плоскостью, проходящей через вершину C1 и середины рёбер AD и AB.

математика 10-11 класс 753

Решение

Написать комментарий

Меню

Присоединяйся в ВК