Задать свой вопрос   *более 50 000 пользователей получили ответ на «Решим всё»

Задача 40362 найдите угол наклона касательной...

Условие

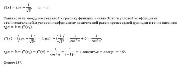
найдите угол наклона касательной проведенной к графику функции f(x)=tgx+1/корень 3 в точке с абсциссой x0=П

математика 10-11 класс 674

Решение

Написать комментарий

Меню

Присоединяйся в ВК