Задать свой вопрос   *более 50 000 пользователей получили ответ на «Решим всё»

Задача 40348 Помогите, пожалуйста! В кубе...

Условие

Помогите, пожалуйста!
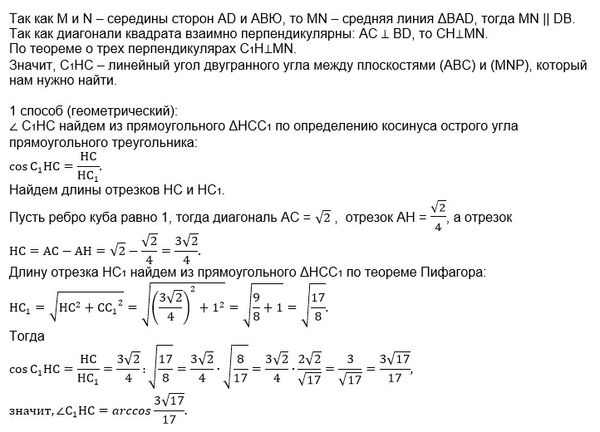
В кубе ABCDA1B1C1D1 найдите угол между плоскостью(АВС) и плоскостью, проходящей через вершину С1 и середины рёбер AD и АВ.
Решить задачу геометрическим и векторно-координатным способом.
(стереометрия)

математика 10-11 класс 902

Решение

Написать комментарий

Меню

Присоединяйся в ВК