Задать свой вопрос   *более 50 000 пользователей получили ответ на «Решим всё»

Задача 40314 Дано: А(1,2,3), В(-2,4,1), C(7,6,3) и...

Условие

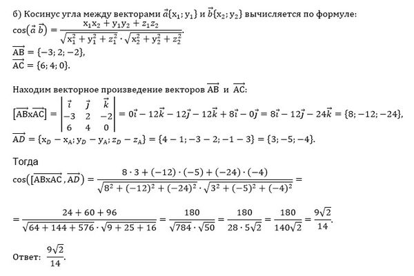
Дано: А(1,2,3), В(-2,4,1), C(7,6,3) и D(4,-3,-1). Найти:
a) площадь треугольника ABC
b)косинус угла между векторами [AB,AC] и AD

математика ВУЗ 2602

Решение

Написать комментарий

Меню

Присоединяйся в ВК