Задать свой вопрос   *более 50 000 пользователей получили ответ на «Решим всё»

Задача 40312 Найти вектор x , зная, что он...

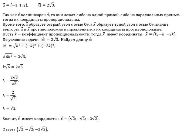
Условие

Найти вектор x , зная, что он коллинеарен векторy a=(-1,1,2), x=2sqrt(3) образует тупой угол с осью Oy.

математика ВУЗ 1566

Решение

Написать комментарий

Меню

Присоединяйся в ВК