Задать свой вопрос   *более 50 000 пользователей получили ответ на «Решим всё»

Задача 4020 Точка В находится в середине отрезка АС....

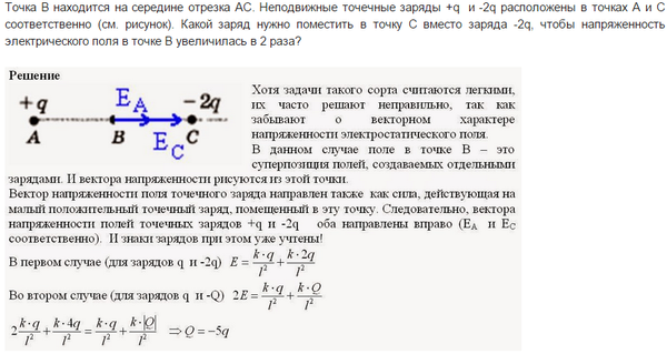
Условие

Точка В находится в середине отрезка АС. Неподвижные точечные заряды -q и - 2q (q = 2 нКл) расположены в точках А и С соответственно (см. рисунок). Какой положительный заряд надо поместить в точку С взамен заряда - 2q, чтобы напряженность электрического поля в точке В увеличилась в 4 раза?

физика 10-11 класс 30012

Решение

Вот похожая задача с немного другим условием

Ответ: 6

Вопросы к решению (2)

Написать комментарий

Меню

Присоединяйся в ВК