Задать свой вопрос
*более 50 000 пользователей получили ответ на «Решим всё»
Задача 40182
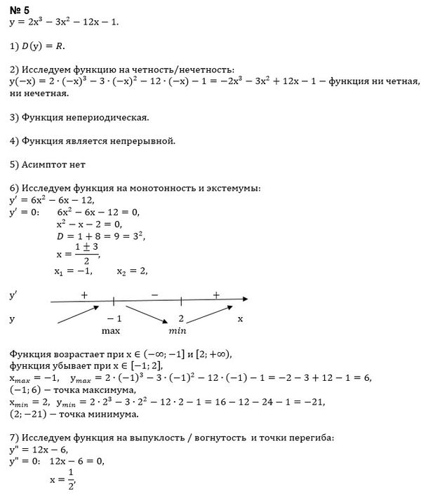
Погите решить пожалуйста номер 4 и...
Условие
vk492803606
2019-10-03 06:35:20
Погите решить пожалуйста номер 4 и 5
математика ВУЗ
583
Решение
u821511235
2019-10-03 07:49:07
★
Написать комментарий
Меню
Решим всё
Найти задачу
Категории
Статьи
Тесты
Архив задач
Присоединяйся в ВК