Задать свой вопрос
*более 50 000 пользователей получили ответ на «Решим всё»
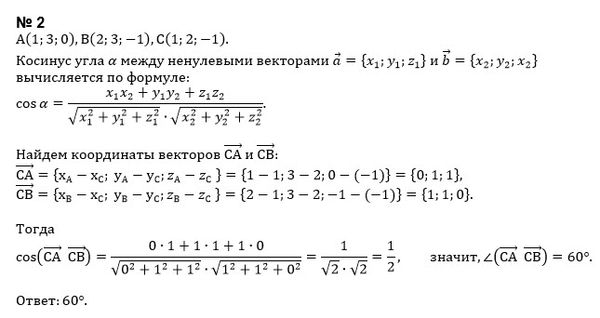
Задача 40156
...
Условие
vk391377750
2019-10-02 14:04:36
математика 10-11 класс
632
Решение
u821511235
2019-10-02 16:49:46
★
Написать комментарий
Меню
Решим всё
Найти задачу
Категории
Статьи
Тесты
Архив задач
Присоединяйся в ВК