Задать свой вопрос
*более 50 000 пользователей получили ответ на «Решим всё»
Задача 40127
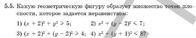
какую геометрическую фигуру образует...
Условие
vk173447317
2019-10-01 15:06:06
какую геометрическую фигуру образует множество точек плоскости которое задается неравенством
математика 8-9 класс
1978
Все решения
slava191
2019-10-01 17:07:10
Написать комментарий
Меню
Решим всё
Найти задачу
Категории
Статьи
Тесты
Архив задач
Присоединяйся в ВК