Задать свой вопрос
*более 50 000 пользователей получили ответ на «Решим всё»
Задача 40070
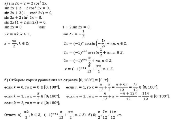
Решить sin2x +2 =2 cos^2 2x Для...
Условие
vladtheflame
2019-09-29 16:17:29
Решить
sin2x +2 =2 cos^2 2x
Для 0<или=X<или=180 градусов
предмет не задан
815
Решение
u821511235
2019-09-29 17:39:15
★
Написать комментарий
Меню
Решим всё
Найти задачу
Категории
Статьи
Тесты
Архив задач
Присоединяйся в ВК