Задать свой вопрос
*более 50 000 пользователей получили ответ на «Решим всё»
Задача 40036
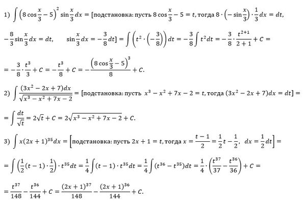
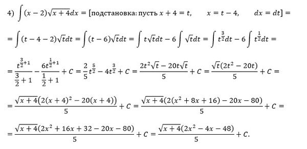
Найти интегралы, используя подстановку:...
Условие
sat12
2019-09-28 10:54:51
Найти интегралы, используя подстановку:
предмет не задан
543
Решение
u821511235
2019-09-29 00:54:38
★
Написать комментарий
Меню
Решим всё
Найти задачу
Категории
Статьи
Тесты
Архив задач
Присоединяйся в ВК