Задать свой вопрос
*более 50 000 пользователей получили ответ на «Решим всё»
Задача 40035
...
Условие
sat12
2019-09-28 10:54:02
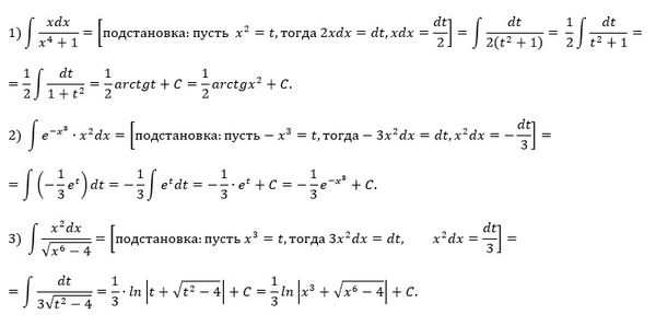
Найти интегралы, используя подстановку:
∫(xdx)/(x⁴+1)
∫e^(-x³) .x²dx
∫(x²dx)/√(x⁶-4)
предмет не задан
567
Все решения
u821511235
2019-09-29 01:33:36
Написать комментарий
Меню
Решим всё
Найти задачу
Категории
Статьи
Тесты
Архив задач
Присоединяйся в ВК