Задать свой вопрос   *более 50 000 пользователей получили ответ на «Решим всё»

Задача 40020 Найти интегралы, используя подстановку:...

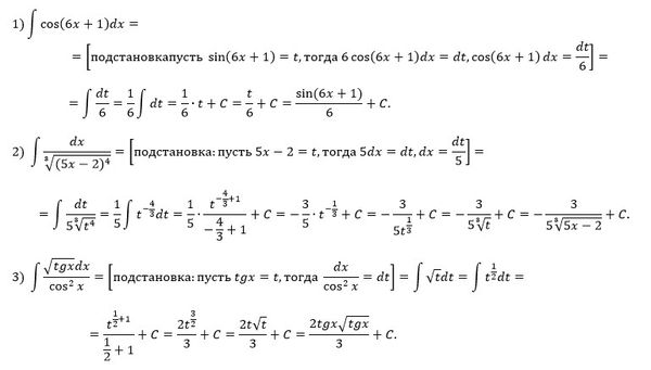
Условие

Найти интегралы, используя подстановку:

предмет не задан 750

Решение

Все решения

Первый сводится к табличному путем домножения и деления на 6 и прибавления к переменной под знаком дифференциала 1.
В последнем нужно внести под знак дифференциала 1/cos^2x
∫sqrt(tgx)*d(tgx)

Написать комментарий

Меню

Присоединяйся в ВК