Задать свой вопрос
*более 50 000 пользователей получили ответ на «Решим всё»
Задача 40003
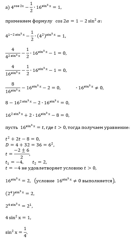
4^(cos2x) -...
Условие
slava191
2019-09-27 13:27:24
4^(cos2x) - [m]\frac{1}{2}[/m]*16^(sin^2x) = 1, [0; 3Pi/2]
математика 10-11 класс
7981
Решение
u821511235
2019-09-27 15:59:04
★
Написать комментарий
Меню
Решим всё
Найти задачу
Категории
Статьи
Тесты
Архив задач
Присоединяйся в ВК