Задать свой вопрос
*более 50 000 пользователей получили ответ на «Решим всё»
Задача 40002
Найдите наименьшее значение функции...
Условие
slava191
2019-09-27 13:26:20
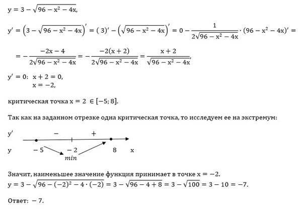
Найдите наименьшее значение функции y=3-sqrt(96-x^2-4x) на отрезке [-5; 8]
Ларин 12
математика 10-11 класс
5133
Решение
u821511235
2019-09-27 17:40:49
★
Написать комментарий
Меню
Решим всё
Найти задачу
Категории
Статьи
Тесты
Архив задач
Присоединяйся в ВК