Задать свой вопрос   *более 50 000 пользователей получили ответ на «Решим всё»

Задача 40001 Скорость первого бегуна на 4 км/ч больше...

Условие

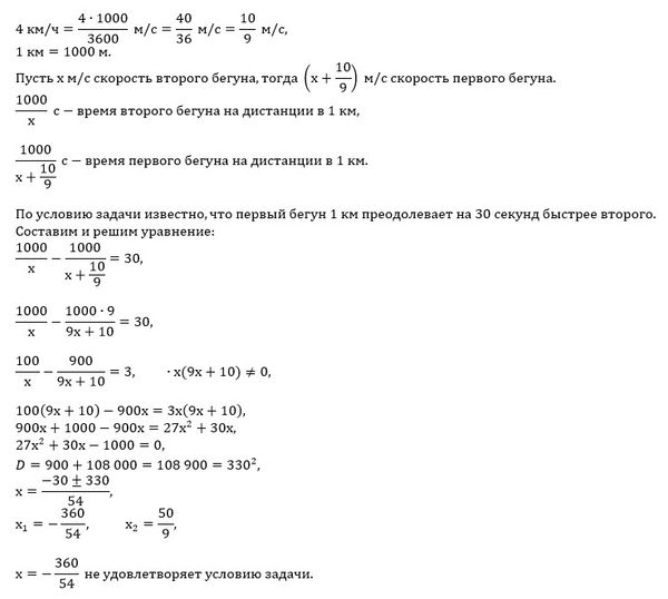
Скорость первого бегуна на 4 км/ч больше скорости второго, а 1 км первый бегун преодолевает на 30 секунд быстрее, чем второй. За какое время (в секундах) первый бегун пробежит 800 м?

Ларин 11

математика 10-11 класс 7683

Решение

Написать комментарий

Меню

Присоединяйся в ВК