Задать свой вопрос   *более 50 000 пользователей получили ответ на «Решим всё»

Задача 39976 Вычислить значение производной функции...

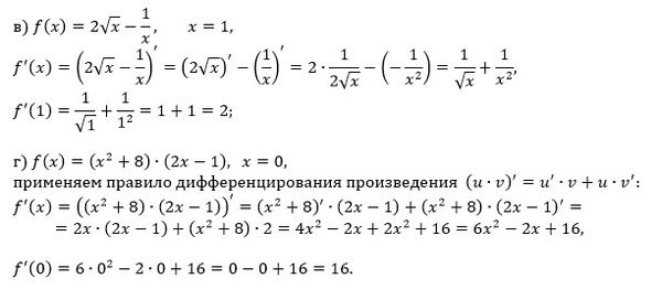
Условие

Вычислить значение производной функции f(x) в точке

f(x) = 2sqrt(x) - 1/x, x=1
f(x) = (x^2+8)*(2x-1), x=0

математика 10-11 класс 967

Решение

Написать комментарий

Меню

Присоединяйся в ВК